游戏攻略 第944页

卧虎藏龙二,深入探索职业独特优势,全面优化角色资源管理策略之道

卧虎藏龙二,深入探索职业独特优势,全面优化角色资源管理策略之道

游戏攻略 108
在虚拟世界的浩瀚江湖中,《卧虎藏龙贰》以其精美的画面、丰富的剧情和多样的职业体系,吸引了无数玩家的目光,在这片充满挑战与机遇的武侠天地里,选择合适的职业并发挥其最大效能,不仅是每位玩家追求个人成长的关键,也是高效管理游戏资源、实现长远发展的核心所在,本文将围绕“卧虎藏龙二什么职业厉害”这一主题,深入探讨其在资...
精品卡一卡二传媒:引领精彩影视世界的独特存在

精品卡一卡二传媒:引领精彩影视世界的独特存在

游戏攻略 92
在当今数字化飞速发展的时代,影视娱乐产业如同璀璨的星辰闪耀在人们的生活中。而在这纷繁复杂的影视领域中,有一个独特的存在——精品卡一卡二传媒,它以其卓越的品质、独特的魅力和不懈的追求,引领着人们进入一个精彩纷呈的影视世界。 精品卡一卡二传媒凭借其对影视内容的精准把握和精心筛选,为观众们呈现了海量丰富多彩的影视...
相对湿度 hz 在下小神 j 笔趣阁精彩小说推荐

相对湿度 hz 在下小神 j 笔趣阁精彩小说推荐

游戏攻略 115
:这是一道要求根据关键词写文章的题目,关键词包括“相对湿度”“hz”“在下小神 j”“笔趣阁精彩小说推荐”。需要将这些关键词融入文章中,并确保的逻辑性和连贯性。 主要思路:对“相对湿度”和“hz”进行简要介绍,引出主题。然后,推荐一些在下小神 j 笔趣阁的精彩小说,并对这些小说进行简要介绍和评价。总结推荐这...
非人学园调律者武器高效获取策略与秘籍详解指南

非人学园调律者武器高效获取策略与秘籍详解指南

游戏攻略 122
在《非人学园》这款充满奇幻与战斗的游戏世界里,调律者作为一位拥有强大控制与输出能力的法师英雄,一直备受玩家们的青睐,他那独特的技能组合和炫酷的战斗风格,让无数玩家为之倾倒,想要让调律者在战场上更加所向披靡,一套合适的武器是必不可少的,调律者的武器究竟该如何获得呢?就让我们一起揭开这个秘密!对战任务:每周的免费...
黄色软件在线看,带你体验不一样的视觉盛宴

黄色软件在线看,带你体验不一样的视觉盛宴

游戏攻略 107
在这个数字化的时代,我们对于视觉体验的追求越来越高。而黄色软件在线看,正是为满足这一需求而诞生的。它不仅为我们带来了前所未有的视觉冲击,更让我们体验到了不一样的视觉盛宴。 黄色软件在线看,以其丰富多样的内容,满足了不同用户的需求。无论是电影、电视剧、综艺节目还是动漫、纪录片,你都能在这里找到心仪的作品。而且...
上海留学生单挑三个黑:英勇背后的故事与启示

上海留学生单挑三个黑:英勇背后的故事与启示

游戏攻略 171
在繁华的上海街头,曾发生过这样一则令人热血沸腾又引人深思的故事。一位上海留学生,在面对三个黑人的挑衅与威胁时,没有丝毫退缩,毅然决然地挺身而出,与之单挑,最终成功捍卫了自己和他人的尊严。这个看似简单的事件背后,却蕴含着诸多丰富的故事与深刻的启示。 这位勇敢的上海留学生,名叫李明(化名)。他来自一个普通但充满...
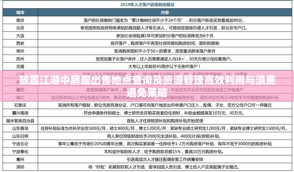
放置江湖中房屋出售地点查询及资源管理高效利用与浪费避免策略

放置江湖中房屋出售地点查询及资源管理高效利用与浪费避免策略

游戏攻略 149
在虚拟世界《放置江湖》中,玩家不仅可以体验江湖的刀光剑影,还能参与房产交易,体验一把“江湖房产大亨”的乐趣,如何在游戏中高效管理和使用“卖房子的在哪”这一资源,却是一门值得探讨的学问,本文将从资源管理的重要性、高效管理和使用的技巧、资源浪费的常见原因及避免策略,以及如何在游戏中最大化这一资源的价值四个方面进行...
被公交车上的一幕震惊到了

被公交车上的一幕震惊到了

游戏攻略 88
在这个看似平凡的日子里,我如往常一样踏上了那辆熟悉的公交车。车厢内弥漫着各种气息,人们或低头看手机,或望向窗外,一切都显得那么平静而寻常。接下来发生的一幕,却让我震惊到了极点。 我刚刚找到一个座位坐下,车子便缓缓启动了。这时,前门上来了一位老人,他白发苍苍,面容慈祥,但脚步却有些蹒跚。司机师傅见状,轻声提醒...
地下城堡2图3角斗场,踏上征服挑战者、赢取荣耀的艰难征途

地下城堡2图3角斗场,踏上征服挑战者、赢取荣耀的艰难征途

游戏攻略 179
在《地下城堡2》这款充满神秘与挑战的像素RPG冒险游戏中,图3的角斗场无疑是每位玩家心中的试炼圣地,这里不仅汇聚了形形色色的敌人,更是检验玩家战斗技巧与战术智慧的绝佳场所,就让我们一同深入探索地下城堡2图3角斗场的攻略,助你征服这片充满挑战的土地,收获属于你的荣耀与奖励。角斗场的挑战与机遇角斗场位于热荒沙漠土...
被猛男房东粗暴对待致哭到极致的悲惨遭遇

被猛男房东粗暴对待致哭到极致的悲惨遭遇

游戏攻略 1938
在城市的喧嚣角落,住着一个名叫小美的女孩。她怀揣着梦想来到这座繁华的都市,努力打拼着自己的生活。为了能有一个安稳的住所,小美四处寻找合适的房子。终于,她找到了一间价格还算合理的出租屋,房东是个身材高大魁梧的猛男。 初见面时,猛男房东给人的感觉还算和善,小美便放下心来签订了租房合同。她怎么也没想到,等待着她的...
放开那三国3深度解析,吕布技能全攻略与资源管理优化策略

放开那三国3深度解析,吕布技能全攻略与资源管理优化策略

游戏攻略 128
一、放开那三国3吕布技能在资源管理中的重要性《放开那三国3》作为一款备受玩家喜爱的策略类游戏,以其丰富的角色设定和多样的战斗玩法吸引了大量玩家,在游戏中,吕布作为东汉末年著名的武将之一,以其强大的技能和属性成为了玩家争相获取和培养的核心角色,了解并高效利用吕布的技能,对于玩家在游戏中的资源管理和战斗力提升至关...
霸道总裁的私密调教:我和我的贴身管家

霸道总裁的私密调教:我和我的贴身管家

游戏攻略 230
在繁华都市的高楼大厦之间,存在着一个神秘而又令人向往的世界——霸道总裁的世界。他们拥有无尽的财富、绝对的权力,以及令人难以抗拒的魅力。而在他们身边,往往有一个特殊的存在,那就是贴身管家。今天,就让我们一同走进这个充满神秘色彩的“霸道总裁的私密调教:我和我的贴身管家”的故事。 想象一下,一位英俊潇洒、气场强大...
探索创造与魔法游戏,揭秘麻雀位置与掌握高效资源管理的艺术

探索创造与魔法游戏,揭秘麻雀位置与掌握高效资源管理的艺术

游戏攻略 93
在广袤无垠的《创造与魔法》世界里,玩家不仅需要探索未知,更要学会高效管理资源,以在这个充满奇幻与挑战的环境中生存并壮大,在众多资源中,麻雀这一看似不起眼的生物,实则蕴含着丰富的游戏策略与资源管理智慧,本文将深入探讨“创造与魔法麻雀的位置在哪里”在资源管理中的重要性,提供高效管理和使用该资源的技巧,分析资源浪费...
暴躁老阿姨的 CSGO 秘籍:教你成为爆头高手

暴躁老阿姨的 CSGO 秘籍:教你成为爆头高手

游戏攻略 320
在当今的电子竞技领域,CSGO(反恐精英:全球攻势)是一款备受欢迎的多人在线射击游戏。爆头是在 CSGO 中取得胜利的关键之一,因为它可以迅速消灭敌人并的团队带来优势。如果你想成为一名爆头高手,那么请继续阅读暴躁老阿姨的 CSGO 秘籍。 1. 熟悉武器和地图 你需要熟悉游戏中的各种武器和地图。不同的武器...
乱斗西游深度攻略,揭秘白象精高效获取方法,打造顶级强力肉盾角色

乱斗西游深度攻略,揭秘白象精高效获取方法,打造顶级强力肉盾角色

游戏攻略 108
在《乱斗西游》这款充满奇幻色彩的策略对战手游中,每一位玩家都渴望拥有强大的英雄阵容,以在激烈的战斗中脱颖而出,白象精作为一位兼具肉盾与近战能力的妖族英雄,凭借其高额的生命值、物理防御和法术防御,以及独特的技能组合,成为了众多玩家梦寐以求的强力伙伴,如何在游戏中获取这位稀有且强大的英雄呢?就让我们一同揭开白象精...
星空无痕 MV 免费视频观看:带你领略璀璨星空下的美妙旋律

星空无痕 MV 免费视频观看:带你领略璀璨星空下的美妙旋律

游戏攻略 129
在浩渺无垠的宇宙中,繁星闪烁,如梦如幻。而当这璀璨的星空与动人的旋律相结合,便诞生了令人心醉神迷的星空无痕MV。今天,就让我们一同走进这个免费视频观看的奇妙世界,领略其独特的魅力。 当画面展开,我们仿佛被一股神秘的力量牵引,瞬间置身于一个寂静而又充满生机的星空之中。点点繁星如同璀璨的宝石镶嵌在黑色的天幕之上...
邪典工口里番全彩无码:挑战伦理道德的视觉盛宴

邪典工口里番全彩无码:挑战伦理道德的视觉盛宴

游戏攻略 89
在当今数字化飞速发展的时代,网络世界中涌现出了诸多令人震惊和担忧的现象,其中邪典工口里番全彩无码内容便是一个极具争议性且严重挑战伦理道德底线的存在。 这类邪典作品通常以极其低俗、、扭曲的画面和情节为特征,其传播对于观看者尤其是青少年群体产生了极其恶劣的影响。从道德层面来看,它们完全违背了基本的公序良俗和道德...
冰原守卫者必备,高效鼓风机,助你打造坚不可摧的防御利器

冰原守卫者必备,高效鼓风机,助你打造坚不可摧的防御利器

游戏攻略 90
在冰原守卫者的世界里,每一位指挥官都深知防御的重要性,面对严寒的天气和不断侵袭的敌人,如何有效地提升基地的防御能力成为了每位玩家的首要任务,而今天,我们要为大家介绍的,正是一款能够显著提升基地防御效果的利器——鼓风机,这款鼓风机究竟该如何制作呢?就让我们一起走进这个充满创意与挑战的制作过程吧!鼓风机,作为冰原...
楚留香华山派加点全面攻略,精准分配属性,解锁你的武学修炼巅峰之路

楚留香华山派加点全面攻略,精准分配属性,解锁你的武学修炼巅峰之路

游戏攻略 93
在江湖的浩瀚烟波中,楚留香华山派以其飘逸灵动、剑指苍穹的武学风格,成为了无数武侠迷心中的圣地,对于每一位踏入华山派的弟子而言,如何合理加点,让自己的武学修为更上一层楼,无疑是修行路上的重要课题,就让我们一同揭开楚留香华山各方案加点的神秘面纱,助你成为江湖中的一代宗师。一、剑走偏锋,灵动如风华山剑法讲究的是速度...
羞羞漫画免费阅读在线版入口:畅享精彩漫画无需付费

羞羞漫画免费阅读在线版入口:畅享精彩漫画无需付费

游戏攻略 84
羞羞漫画免费阅读在线版入口:畅享精彩漫画无需付费 在互联网时代,漫画作为一种受欢迎的文化形式,吸引了众多读者。对于一些漫画爱好者来说,付费阅读模式可能会成为他们享受精彩漫画的阻碍。幸运的是,现在有一些羞羞漫画免费阅读在线版入口,让用户可以畅享精彩漫画而无需付费。 这些免费阅读在线版入口提供了丰富的漫画资源...